Choose your own adventure, Sunday edition
As long as each adventure involves laundry, cooking, or dishes

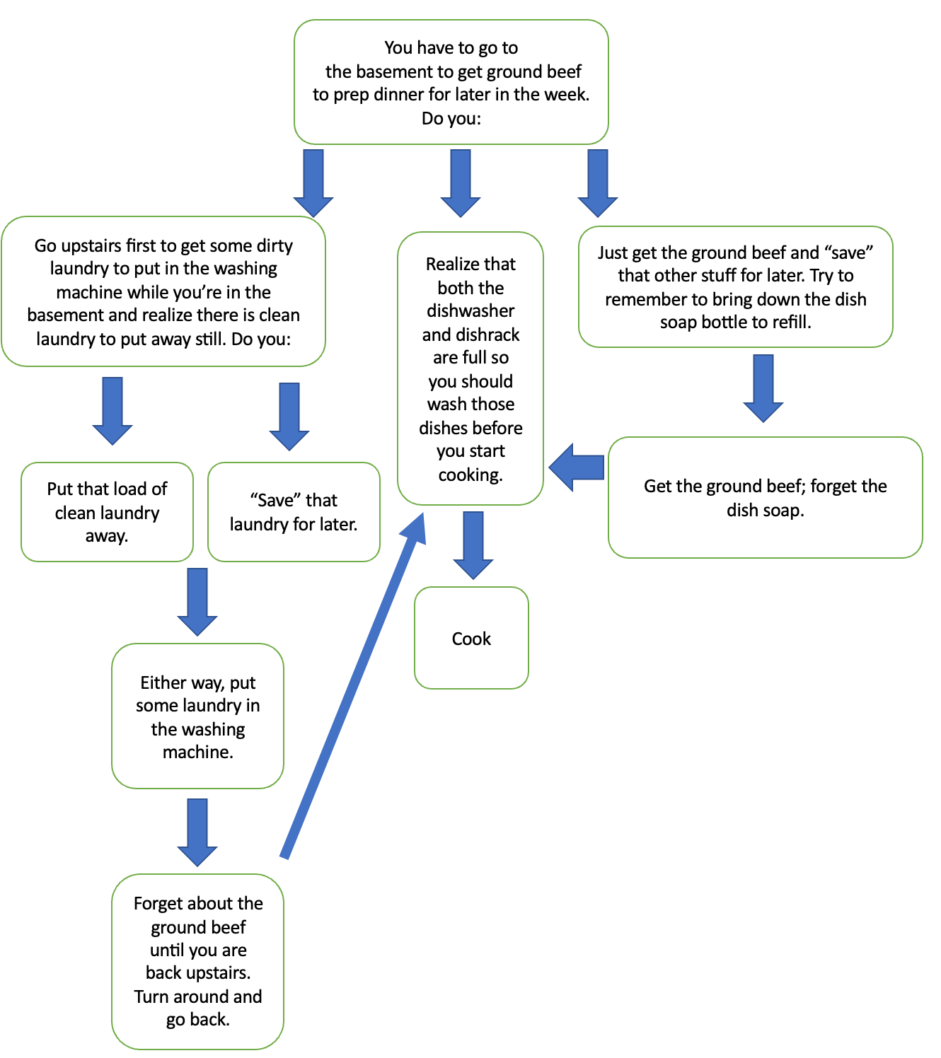
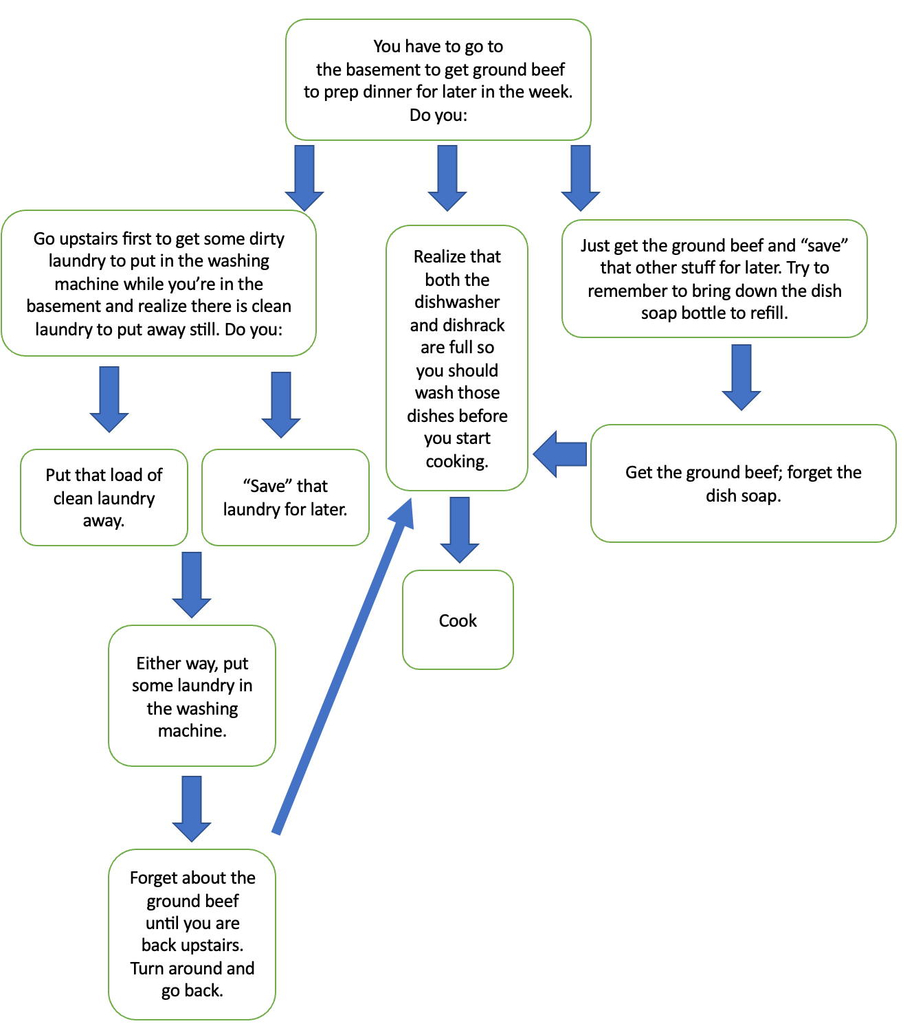
Adventure #1: Morning

Adventure #2: Afternoon

Adventure #3: Evening


End credits
Thanks for reading Evil Witches, a newsletter for people who happen to be mothers. New here? Here’s what the newsletter is all about.
If you are not already a paid subscriber, I hope you think about joining us. You get access to intimate, funny and helpful chats that will make you feel like less of a bad mom (or at least make you laugh about being a bad mom), plus extra content.
The archives live here. If you want to read some other silly stuff today, here’s a piece on a ghost a professional organizer found in our house, yes more tears, and a summer camp guide. In last week’s chat thread, we talked about some minor ways we are extremely excellent parents.
If you have any questions, feedback, or suggestions for the newsletter, you can reply to this email or leave them in the comments. We live on Instagram as well, and Twitter barely, for now.
Finally, aside from a subscriber-only chat coming later this week, the newsletter (and I) are going on spring break, returning sometime after April 17th or so.
One witchy thing
In an email I received from a witch friend:
My husband’s mom just texted me to ask what kind of birthday cake my kid wants “and icing.” I said “Why don’t you call him and ask him?” Feels good.
